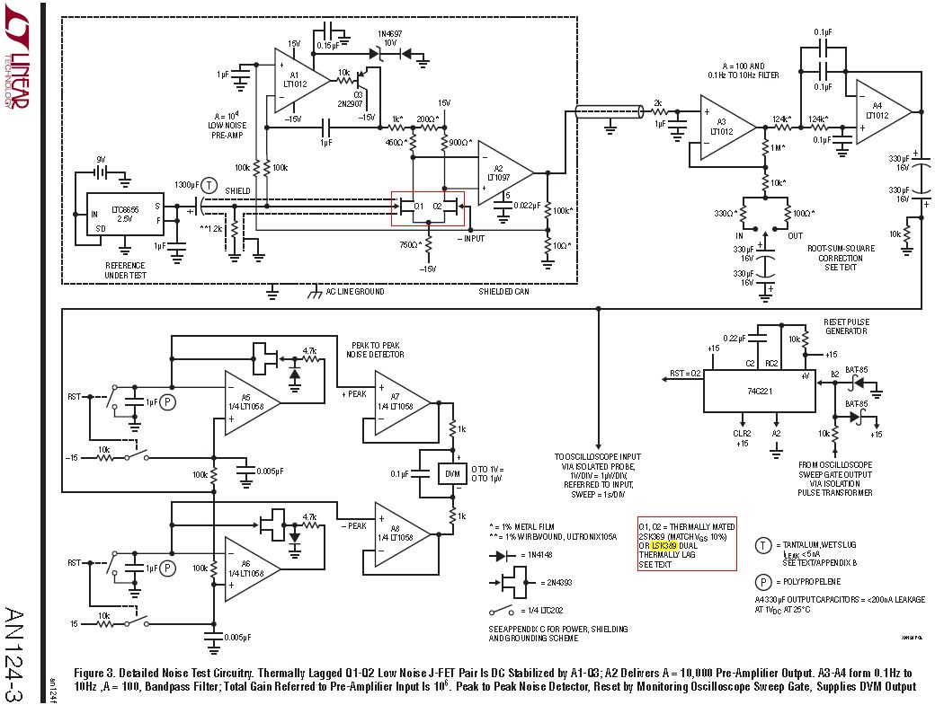
南频-参考设计-凌特AN124 一个775纳伏的低噪声电压参考的噪声测量Noise Measurement for A Low Noise Voltage Reference




LSK389JFET放大器的商务&技术&样品&评估板咨询=>座机 0755-82565851 邮件 dwin100@dwintech.com 手机156-2521-4151

lineartech AN124应用笔记下载

低噪放产品线介绍


首页home 产品product 新品发布news 参考设计ref.d 联系contact 应用笔记app note

D-Win Technology(HongKong) Co.,Ltd 深圳市南频科技有限公司