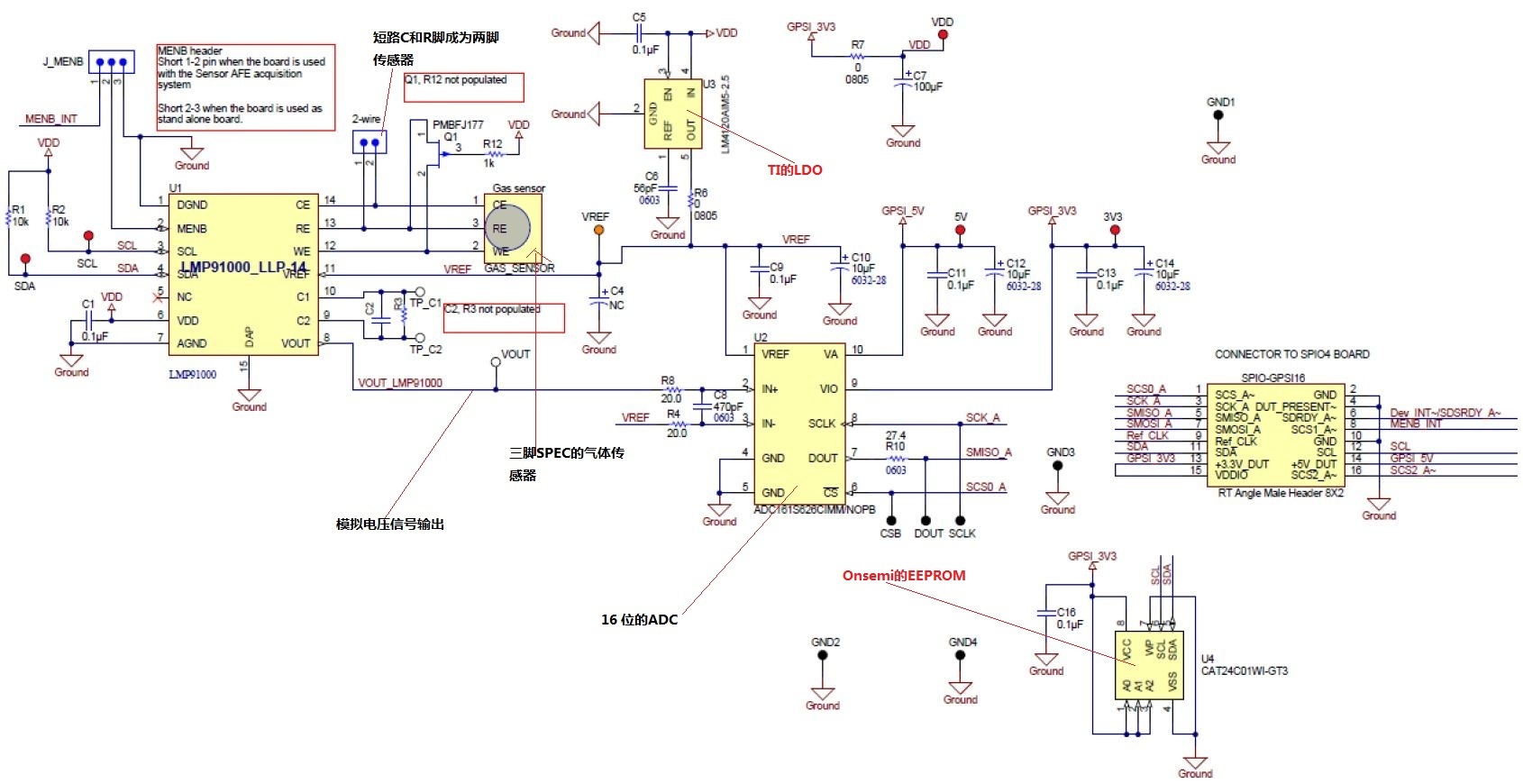
气体传感器参考设计:家用一氧化碳检测仪(home carbon monoxide monitor)
BOM构成: 一氧化碳传感器 3SP_CO_1000;LMP91000电化学传感器模拟前端AFE;16位ADC;MCU;EEPROM;LDO;定时器;锂电池;显示屏;键盘;
用途:一氧化碳测量

优势: 便携;便宜;设计简单;
此终端应用上南频推荐的料号以及(优势):
1, 芯片级蓝牙模组ISP1302 (内置天线;即插即用;免认证;芯片级封装,小尺寸)
2, CO气体传感器 3SP_CO_1000 (小尺寸;功耗低;精准;便宜)
3, 光电池Saturn 450 (室内/外光的电量采集;不需要电池;指甲壳大小;寿命10年)
4, 温室度传感器 HCP2D-3V (误差±0.2度,湿度±2%;贴片和插针灵活封装;用于电化学气体传感器的温湿度特性补偿和环境温湿度显示)
5, DC总线SIG61收发器(节省线材;减轻飞机重量,减少故障可能;任何一个节点断掉也不影响通讯)
一氧化碳检测仪成功案例一;二;三
商务&技术&样品&评估板 咨询代理商 =>座机0755-82565851 邮件 dwin100@dwintech.com 手机 156-2521-4151
首页home 产品product 新品发布news 参考设计ref.d 联系contact 应用笔记app note
D-Win Technology(HongKong) Co.,Ltd 深圳市南频科技有限公司 返回首页